12 年
手机商铺
公司新闻/正文
321 人阅读发布时间:2024-11-05 09:50
|
18年来,Clinx勤翔一直致力于为生命科学研究领域提供专业的数字成像系统及图像分析解决方案。我们的产品作为生命科学研究的基础工具,助力科研人员在生命科学探索之路上不断取得新成果。 本次,我们摘选了2024年第三季度 Clinx 勤翔ChemiScope系列荧光化学发光成像系统应用于相关研究领域的3篇文献与大家分享。 |
Nature Communications
聚二甲基硅氧烷(PDMS)和热塑性聚氨酯(TPU)是许多医疗植入物的基础材料,如脑机接口、心脏起搏器、胰岛素输注导管、人工耳蜗植入物、药物释放装置和医学美学假肢等。
但是这种聚合物会引起宿主免疫应答,引起异物反应(FBR)。FBR过程中免疫细胞的浸润、强烈的炎症反应、纤维化以及致密纤维包膜的形成,都会显著影响植入效果。
近期,《Nature Communications》上刊登了一篇研究论文,研究团队受THPT基团降低异物反应的启发,开发了一种易于合成的Ethylene基抗FBR致密弹性体(EVADE)。
为了深入地了解EVADE植入后,植入体周围发生纤维化反应的细胞内部成分变化,研究团队获取了皮下植入一个月后临近EVADE植入体且与异物反应有关的组织细胞。对这些细胞进行了一系列的实验研究。

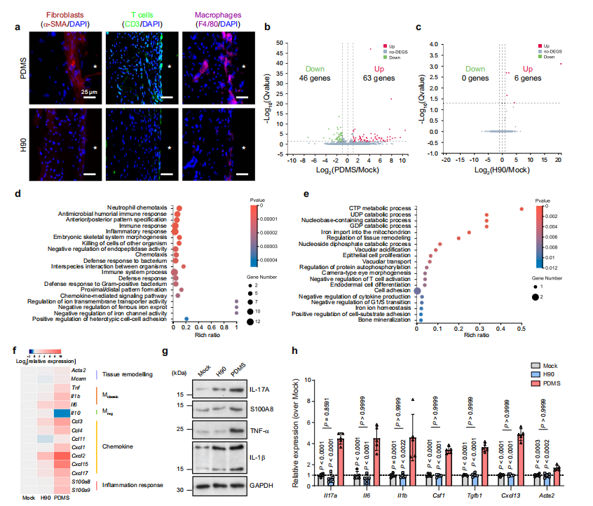
在对肌成纤维细胞(α-SMA)、T细胞(CD3)和巨噬细胞(F4/80)的免疫荧光染色显示,大量的成纤维细胞、巨噬细胞和T细胞被招募到PDMS植入体周边,而H90处理组(植入EVADE)显示并未过度聚集( 图a )。
对获取的组织细胞样本进行RNA测序,以未植入的组织细胞作为对照,在P<0.05的条件下,PDMS组和对照组的差异表达基因数为109个,而H90处理组(植入EVADE)和对照组的差异表达基因数仅为6个(图 b,c)。
经KEGG通路分析显示,与对照组相比PDMS组的基因改变主要集中在FBR相关通路上,如炎症反应和免疫反应。相比之下,H90处理组(植入EVADE)基因的改变与FBR不相关(图 d-f )。
研究团队随后进行了western blot实验以确认关键因子表达的差异。相对于对照组,H90处理组(植入EVADE)的白细胞介素-6、白细胞介素-1、肿瘤坏死因子、集落刺激因子1、趋化因子配体13、转化生长因子1和白细胞介素-17的表达水平没有显示显著差异,而在PDMS处理组(植入聚二甲基硅氧烷)都显著上调( 图g,h )。
以上实验结果均说明,与已上市的聚二甲基硅氧烷材质的植入物相比,EVADE植入体产生的免疫反应极其轻微,更加适合于长期植入,在医疗领域有着更广阔的应用前景。
Redox Biology
泛素-蛋白酶体系统(UPS)在真核生物体内是一个完整的蛋白质质量控制网络,包括肝缺血/再灌注(I/R)损伤。去泛素酶(DUBs)是UPS的重要组成部分,通过从底物中去除泛素,调节多种细胞过程,包括蛋白稳态、信号转导和细胞增殖。了解DUB在肝I/R损伤中的作用对于推进临床治疗至关重要。
最近,《Redox Biology》刊登了一篇研究论文,研究团队发现了一种去泛素酶(OTUD1)的调控机制,它在肝I/R损伤的发病机制中激活了NRF2,导致NRF2/ARE通路的稳定和激活,从而导致I/R刺激的肝脏中氧化应激、凋亡和炎症的减少。
为了确定参与肝I/R损伤的去泛素酶(DUBs)种类,研究团队对肝脏I/R损伤小鼠(缺血1小时后再灌注6小时)和假手术小鼠的肝脏样本进行了转录组学分析。
通过比较I/R组和假手术组,使用差异倍数>1.5和p < 0.05来筛选差异表达基因(DEGs)。从上述DEGs和DUB成员中进一步筛选出共同的基因(下图A)。在这些差异表达的DUB基因中,Otud1是增加最显著的成员(下图B)。

为了探究Otud1的上调发生在哪种细胞类型中,研究团队从肝I/R损伤小鼠和假手术小鼠中分离了原代肝细胞和非实质细胞(NPCs),以检测Otud1的mRNA和蛋白水平。结果显示,Otud1在肝细胞中表达上调,而不是NPCs。因此,研究团队以肝细胞为研究对象,探讨OTUD1在肝脏I/R过程中的作用。与转录组数据一致,在肝脏I/R和原发性肝细胞缺氧/氧合(H/R)过程中,Otud1的mRNA和蛋白水平均升高(上图C-E)。
Nucleic Acids Research
作为一种新兴的药物,与传统DNA治疗药物和蛋白/多肽药物相比,基于mRNA的蛋白质/多肽治疗药物被认为更安全、更有效、更经济。
仅有的可产生大量mRNA的方法是由单亚基RNA聚合酶(ssRNAPs)进行的体外转录(IVT)。然而来自T7噬菌体的单亚基RNA聚合酶在广泛用于体外转录时,可以产生双链RNA(dsRNA),这种产物会强烈刺激哺乳动物的先天免疫反应。如果能开发出一种新技术,既能获得大量单链mRNA,又能降低双链RNA带来的免疫原性,那么就能推动基于mRNA的蛋白质/多肽类药物更好的向前发展。
近期,《Nucleic Acids Research》上刊登的一项研究论文提到,研究团队发现在体外转录过程中,dsRNA的主要来源是由T7 RNA聚合酶启动的DNA末端转录。同时DNA模板末端的鸟苷或胞嘧啶增强了DNA末端转录。
此外,研究团队还发现位于T7 RNA聚合酶c-螺旋中第47位芳香族残基的出现会导致dsRNA的产量显著减少。因此与野生型T7 RNA聚合酶合成的mRNA相比,T7 RNA聚合酶G47W突变体合成的mRNA具有更高的表达效率和更低的免疫原性。
研究团队对GFP DNA模板中的反义RNA进行了3次RACE和5次RACE分析,并有290bp 5’端的延伸。对5’RACE分析结果显示,大部分反义RNA是从DNA模板非启动子端的第二个碱基启动的(下图C)。3’RACE分析显示,该反义RNA的3’端序列与模板DNA反义链的5’端序列匹配。

研究团队用PCR制备了8个具有不同4-bp末端序列的DNA模板,并检测了它们由T7 RNAP生成的转录本(上图D)。结果与之前的报道一致,表明在DNA模板的3端添加poly(dA)可以减少T7 RNAP 体外转录中dsRNA的生成。
研究团队进一步检测了4- bp(5’-TTTT-3’)模板末端序列的单一变异对dsRNA产生的影响。体外转录产物采用琼脂糖凝胶电泳(上图F)和斑点blot分析(上图G)。然后对这些模板中的dsRNA进行量化,并将其与原始模板中的dsRNA进行了比较(上图H)。结果表明,后两个碱基对dsRNA的生成影响最为显著,在末端2-nt区域的单个鸟苷或胞苷可以提高dsRNA的产量。
综上所述,上述研究结果证明了T7 RNAP的42-48残基对与DNA相互作用的重要性,这些残基可能作为进一步研究的潜在靶点。
参考文献:
[1] Xianchi Zhou, Zhouyu Lu, Wenzhong Cao, Zihao Zhu, Yifeng Chen, Yanwen Ni, Zuolong Liu, Fan Jia, Yang Ye, Haijie Han, Ke Yao, Weifeng Liu, Youxiang Wang, Jian Ji & Peng Zhang (2024).
Immunocompatible elastomer with increased resistance to the foreign body response. Nature communications, 15, 7526.
[2] Qi Zhang, Zihan Chen, Jinglei Li, Kunpeng Huang, Zhihao Ding, Biao Chen, Tianxing Ren, Peng Xu, Guoliang Wang, Hongji Zhang, Xiao Dong Zhang, Jinxiang Zhang, Hui Wang (2024). The deubiquitinase OTUD1 stabilizes NRF2 to alleviate hepatic ischemia/reperfusion injury. Redox Biology (Vol. 75).
[3] Bingbing Yu, Yifan Chen, Yan Yan, Xueling Lu & Bin Zhu (2024). DNA-terminus-dependent transcription by T7 RNApolymerase and its C-helix mutants. Nucleic Acids Research, 2024, 52, 8443–8453.
*若涉版权问题,请与我们联系。