12 年
手机商铺
公司新闻/正文
406 人阅读发布时间:2024-12-27 11:54
| 18年来,Clinx勤翔一直致力于为生命科学研究领域提供专业的数字成像系统及图像分析解决方案。我们的产品作为生命科学研究的基础工具,助力科研人员在生命科学探索之路上不断取得新成果。 本次,我们摘选了2024年第四季度 Clinx 勤翔ChemiScope系列荧光及化学发光成像系统应用于相关研究领域的3篇文献与大家分享。 |
丨在发现精神分裂症发病机制和潜在治疗靶点方面的应用
精神分裂症是一种严重的神经性精神疾病,但其产生机制尚不清楚。虽然抗精神病药物对阳性症状有效,但由于阴性症状缺乏病理生理机制,因此阴性症状的治疗受到限制。
近期,《Nature Communications》上刊登的一项研究论文提到,研究团队确定突触聚集蛋白-11(Syt11)是一个潜在的遗传危险因素,多巴胺过度传递是精神分裂症发展的一个机制。Syt11的表达在精神分裂症患者中减少,但在使用抗精神病药物治疗后恢复。在青春期早期,多巴胺神经元的Syt11缺陷,使得小鼠中多巴胺过度传递,导致持续的社交缺陷和其他类似精神分裂症的行为。在精神分裂症小鼠模型中,用临床药物局部干预表现出持久的治疗效果。上述实验中有用上海勤翔的ChemiScope 化学发光成像系统进行信号采集。
为了研究Syt11表达与精神分裂症之间的潜在关联,研究团队分析了Syt11在三个人类脑组织数据库(LIBD、CMC、HBCC)的转录情况。这些数据来自精神分裂症患者(SCZ)和健康对照者(HC)死后大脑的背外侧前额叶皮层(dlPFC)的mRNA转录谱。结果显示,精神分裂症患者Syt11的表达显著减少(图1a, b)。qPCR和Western blot分析进一步证实了这一发现,即在两个独立的病例对照样本中,精神分裂症患者血浆中Syt11的转录和蛋白表达均显著降低(图1c, d)。

图1 多巴胺神经元中Syt11缺失导致精神分裂症样行为
为了验证Syt11表达与精神分裂症之间的密切关系,我们接下来检测了在抗精神病药物治疗前后,来自健康个体和精神分裂症患者的血浆样本中Syt11的表达。我们发现,经奥氮平、Haloperidol或利培酮抗精神病药物治疗后,精神分裂症患者血浆中Syt11表达下降得到恢复(图1e)。与接受奥氮平或利培酮治疗的患者相比,接受Haloperidol治疗的患者的症状评分变化最大,这与接受Haloperidol治疗的患者中Syt11表达量相对最高有关(图1f, g)。相关分析显示,精神分裂症症状得分的总体变化和Syt11表达的变化呈正相关(图1h),表明治疗精神分裂症患者的Syt11缺陷与抗精神病药物的治疗效果密切相关。总的来说,这些来自人类样本和临床治疗的发现表明,Syt11缺乏与精神分裂症之间的密切相关。
这些结果不仅确定了Syt11缺乏是精神分裂症发病机制的潜在危险因素,而且还将血浆Syt11定义为精神分裂症临床诊断的生物标志物。
丨在四面体框架核酸抑制剂治疗阿尔兹海默病方面的应用
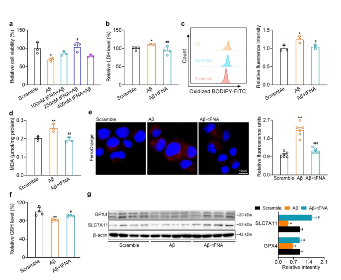
细胞铁死亡是一种由细胞内铁过度积累引起的非凋亡型程序性细胞死亡。铁死亡是阿尔茨海默病(AD)发病机制的重要驱动因素。四面体框架核酸(tFNAs)是一种新型纳米颗粒,具有抗凋亡能力和优良的生物相容性。然而,tFNAs对AD患者体内由Aβ(β-淀粉样蛋白)介导的细胞铁死亡、认知和突触损伤的影响尚不清楚。
近期,《Journal of Nanobiotechnology》上刊登的一项研究论文提到,研究团队用Aβ联合/不联合tFNAs处理N2a细胞,检测了细胞活力和Fe2+、脂质过氧化、MDA、LDH和GSH的水平。结果表明在Aβ联合tFNAs处理的N2a细胞中,tFNAs促进细胞活力和GSH水平,降低Fe2+、脂质过氧化、MDA和LDH水平。研究团队用RNA测序技术检测了铁死亡相关基因,结果显示tFNAs逆转了Aβ对铁死亡驱动因子Atf3基因的促进作用,以及对铁死亡抑制因子Rrm2和Furin基因的抑制作用。

图1 tFNAs的体外实验
tFNAs的体外实验显示,tFNAs有效地保护N2a细胞免受Aβ诱导的细胞毒性,在250 nM时细胞活力显著增加(图1a)。在所有后续的细胞实验中都使用了250 nM的tfna。此外,在暴露于Aβ的tfnas处理的N2a细胞中,LDH渗漏减少(图1b)。tFNAs还显著降低了脂质过氧化作用,表现为氧化脂质和MDA水平的降低(图1c, d),并逆转了Aβ诱导的Fe2+积累(图1e)。GSH、GPX4对于消除ROS积累至关重要,实验结果显示tFNAs使GSH、GPX4和SLC7A11水平增加(图1f, g)。综上所述,tFNAs可以在体外减轻Aβ诱导的铁死亡,可以作为AD治疗的潜在方法。

图2 tFNAs的体内实验
tFNAs在APP/ PS1小鼠体内的实验结果与体外一致,tFNAs处理降低了7个月大的APP/PS1小鼠的MDA水平和铁积累,而增加了GSH水平(图2a-c)。在APP/PS1小鼠中,GPX4和SLC7A11的蛋白水平显著降低,但tFNAs恢复了他们应有的蛋白水平(图2d)。同时铁死亡驱动因子Atf3的蛋白水平上调,而铁死亡抑制因子Rrm2和Furin的蛋白水平下调,经tFNAs处理后,这些表达被显著逆转(图2d)。上述结果表明,tFNAs可以改善APP/PS1小鼠的铁死亡。
该项研究为tFNAs在包括AD在内的神经退行性疾病中的生物学机制和临床应用提供了新见解。
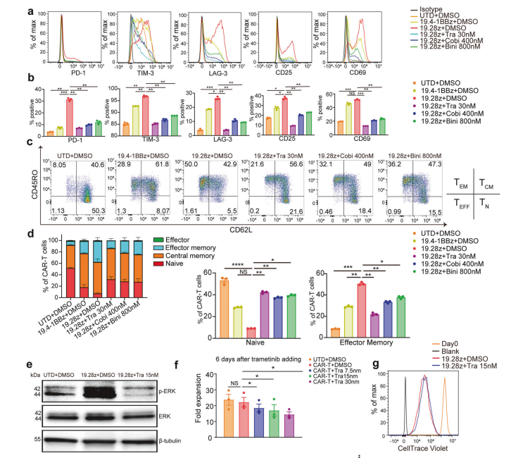
丨在抑制CAR-T细胞耗竭和分化方面的应用
不管在血液肿瘤还是实体肿瘤中,CAR-T细胞的持久性不足均限制了CAR-T的治疗效果,使得部分接受CAR-T治疗的患者发生肿瘤复发。我们和其他人已经证明,减少冗余 CAR信号是延长CAR-T细胞持久性的一种有效方法。由于引起MAPK信号通路异常激活的KRAS突变在人类肿瘤中的突变率达到了25%,所以MEK抑制剂是靶向治疗的重要组成部分。加上MAPK信号对T细胞活化、分化和耗竭具有重要作用,故了解MEK抑制剂对 CAR-T细胞的影响对于回答如何联用MEK抑制剂和CAR-T治疗癌症具有重要意义。
近期,《Signal Transduction and Targeted Therapy》上刊登的一项研究论文提到,研究团队报告了一种通过MEK抑制剂来增强CAR-T细胞功效的策略。在CAR-T细胞制造过程中添加MEK抑制剂可以抑制强直信号驱动的CAR-T耗竭和终末分化,从而产生具有更强记忆和持久性的CAR-T细胞。这种效应独立于CAR分子的scfv和共刺激结构域。此外,抑制MAPK信号还可以减轻靶抗原触发的CAR-T耗竭和终末分化。结果表明,MEK抑制剂和CAR-T细胞联合应用是一种提高CAR-T持久性的有效方法,具有临床转化价值。未来研究团队将开展MEK抑制剂与CAR-T细胞联合应用的临床试验,以期改善CAR-T治疗后患者的预后。上述实验中有用上海勤翔的ChemiScope 系列化学发光成像系统进行信号采集与分析。

结果发现这3种MEK抑制剂都可以减少CAR-T细胞的终末分化,抑制耗竭和激活标志物的表达。其中,曲美替尼是最有效的,因为它可以在最低浓度下达到与考比替尼和比美替尼相当的效果。团队选择曲美替尼进行进一步研究。与7.5 nM和30 nM相比,在15 nM时,曲美替尼通过轻度抑制CAR-T细胞的扩张,同时有效抑制CAR-T细胞的活化、衰竭、凋亡、分化、CD8下降、ERK磷酸化,表现出最佳的效果(图1)。
参考文献
[1] Yang Chen, Yuhao Gu, Bianbian Wang, Anqi Wei, Nan Dong, Yong Jiang, Xiaoying Liu, Li Zhu, FenLu Tan, Jiazhao Xie, Chenqi Liao, Xiaoguang Li, Weiyun Zhang, Changchun Cai, Liming Cheng and Xiong Wangg Zhu, Tao Tan, Zexin Jing, Fenghan Mao, Yichi Zhang, Jingyu Yao, Yuxin Yang, Hongyan Wang, HaoWu, Hua Li, Chaowen Zheng, Xueting Duan, Jingxiao Huo, XuanangWu, Shaoqin Hu, Anran Zhao, Ziyang Li, Xu Cheng, Yuhao Qin, Qian Song, Shuqin Zhan, Qiumin Qu, Fanglin Guan, Huadong Xu, Xinjiang Kang & Changhe Wang (2024). Synaptotagmin-11 deficiency mediates schizophrenia-like behaviors in mice via dopamine over-transmission. Nature communications.
[2] Xiujian Wang, Xiao Tao, Pengjie Chen, Penglei Jiang, Wenxiao Li, Hefeng Chang, Cong Wei, Xinyi Lai, Hao Zhang, Yihan Pan, Lijuan Ding, Zuyu Liang, Jiazhen Cui, Mi Shao, Xinyi Teng, Tianning Gu, Jieping Wei, Delin Kong, Xiaohui Si, Yingli Han, Huarui Fu, Yu Lin, Jian Yu,Xia Li, Dongrui Wang, Yongxian Hu, Pengxu Qian and He Huang (2024). MEK inhibition prevents CAR-T cell exhaustion and differentiation via downregulation of c-Fos and JunB. Signal Transduct Target Ther (2024) 9:293.
[3] Bingbing Yu, Yifan Chen, Yan Yan, Xueling Lu & Bin Zhu (2024). Tetrahedral framework nucleic acids inhibit Aβ-mediated ferroptosis and ameliorate cognitive and synaptic impairments in Alzheimer’s disease. J Nanobiotechnology, (2024) 22:682.
*如有版权问题,请联系我们。