12 年
手机商铺
公司新闻/正文
285 人阅读发布时间:2025-07-24 16:59
19年来,Clinx勤翔一直致力于为生命科学研究领域提供专业的生物成像系统及图像分析解决方案。我们的产品作为生命科学研究的基础工具,助力科研人员在生命科学探索之路上不断取得新成果。本次,我们摘选了2025年第二季度Clinx勤翔ChemiScope系列荧光及化学发光成像系统应用于相关研究领域的3篇高分文献与大家分享。
ChemiScope系列成像系统应用摘要
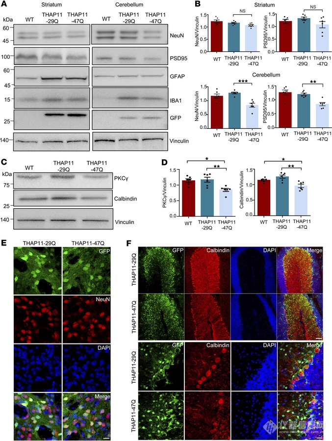
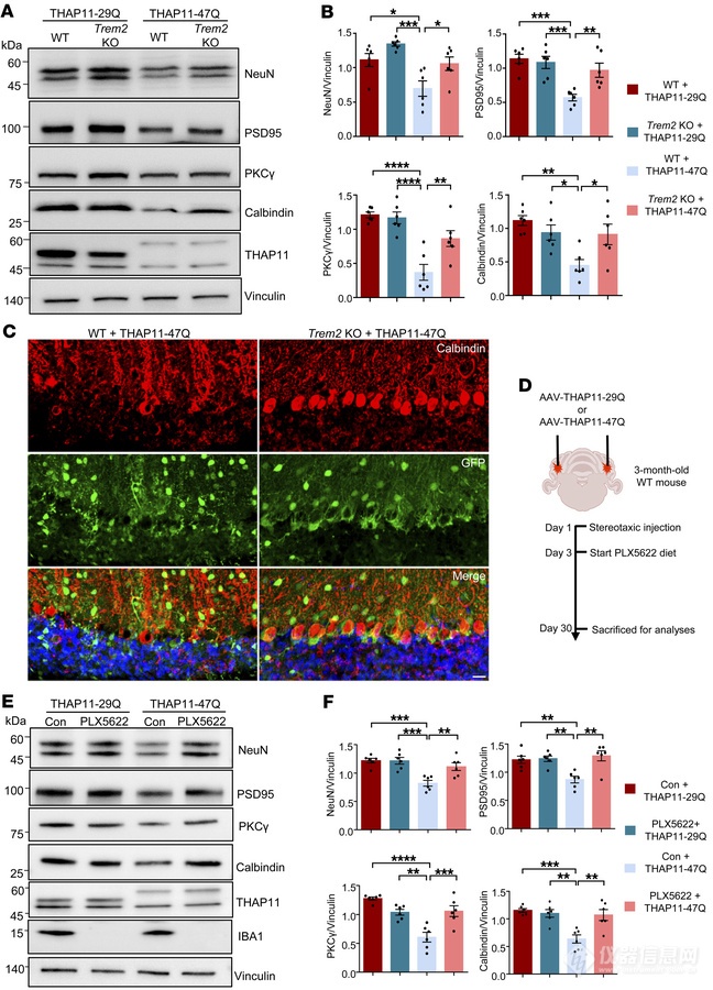
THAP11 在 SCA51 神经退行性病变中的作用机制
《The Journal of Clinical Investigation》期刊
SCA51 是一种新发现的常染色体显性遗传性神经退行性疾病,由 THAP11 基因编码区 CAG 三核苷酸重复序列的异常扩展引起。患者主要表现为步态共济失调和构音障碍,并伴有小脑萎缩。THAP11 是一种重要的转录因子,对脑发育至关重要。其突变或缺失会导致胚胎死亡或脑畸形。

近期在《The Journal of Clinical Investigation》期刊刊登的一项研究,探究了THAP11 在 SCA51 神经退行性病变中的作用机制,并阐明突变型 THAP11 导致神经退行性变的机制。
作者构建了小鼠模型,并通过基因敲除(CRISPR/Cas9)和过表达(AAV病毒载体)的方法研究THAP11的功能。运用细胞实验,在HEK293细胞和HMC3小胶质细胞中过表达THAP11,并检测其生物学效应。并通过分子生物学技术,揭示了THAP11 在 SCA51 神经退行性病变中的作用机制,以及突变型 THAP11 导致神经退行性变的机制。
结果表明SCA51 主要由突变型 THAP11 的获得性功能机制引起。突变型 THAP11 通过增强 TREM2 转录来上调其表达,进而激活小胶质细胞,导致神经退行性变。
|
|
|
|
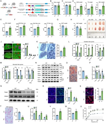
突变型THAP11导致小鼠小脑神经退行性变并触发TREM2介导的小胶质细胞活化。
文中使用Clinx勤翔ChemiScope 6300用于Western blot实验的结果分析,检测 THAP11 及其他相关蛋白的表达水平,例如神经元标志物 NeuN 和 PSD95、小胶质细胞标志物 IBA1、星形胶质细胞标志物 GFAP、Purkinje 细胞标志物 calbindin 和 PKCγ 等。

研究阐明了 SCA51 的致病机制,为 SCA51 的诊断和治疗提供了新的思路。揭示了 TREM2 介导的小胶质细胞激活在神经退行性病变中的作用,为其他神经退行性疾病的发病机制研究提供了参考。
DOI:10.1172/JCI178349
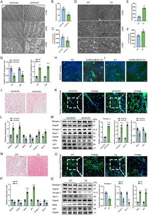
LncRNA-MEG3 在骨骼中的作用机制
《Advanced science》期刊
骨骼肌不仅是运动器官,更是维持全身代谢稳态的核心组织。肌肉萎缩、脂肪浸润、线粒体功能障碍等是肌肉退行性疾病的共同特征,严重影响健康。尽管已知长链非编码RNA(lncRNA)在肌肉发育中起调控作用,但lncRNA是否通过液-液相分离(LLPS)机制调控肌肉质量与代谢尚不清楚。

近期在《Advanced science》刊登的一项研究,探究了 lncRNA-MEG3 在骨骼肌中的作用及其机制。研究发现,MEG3 对维持肌肉质量和功能至关重要,其通过促进 SUZ12 液-液相分离 (LLPS) 来调节肌肉表型和线粒体功能,影响肌肉纤维类型、线粒体生物发生和脂质代谢。LLPS 是 SUZ12 活性的关键调节机制,其缺失会导致肌肉相关疾病的发生。
研究人员利用小鼠模型、分子生物学技术和基因编辑技术,研究了 lncRNA-MEG3 缺失和过表达对肌肉质量和功能的影响,并揭示了其作用机制。
结果表明,lncRNA-MEG3 在慢肌纤维中高度表达,并在肌肉发育、衰老和肌营养不良症 病程中动态调节。MEG3 缺失导致肌肉萎缩、线粒体功能障碍和再生能力下降,而其过表达则增强肌肉质量、增加氧化型肌纤维含量并提高耐力。MEG3 通过促进 SUZ12 液-液相分离 (LLPS) 来调节肌肉表型和线粒体功能,影响肌肉纤维类型、线粒体生物发生和脂质代谢。LLPS 是 SUZ12 活性的关键调节机制,其缺失会导致肌肉相关疾病的发生。
|
|
|
|
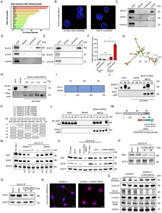
长链非编码RNA-MEG3通过促进SUZ12的液-液相分离来调节肌肉质量和代谢稳态。
Clinx勤翔ChemiScope 6100 Touch在本研究中为蛋白表达验证、机制通路确认提供了高灵敏度、高重复性的成像支持。


这些发现揭示了 lncRNA-MEG3 在肌肉稳态中的重要作用,并为为肌肉退行性疾病提供了新的治疗靶点。
DOI:10.1002/advs.202417715
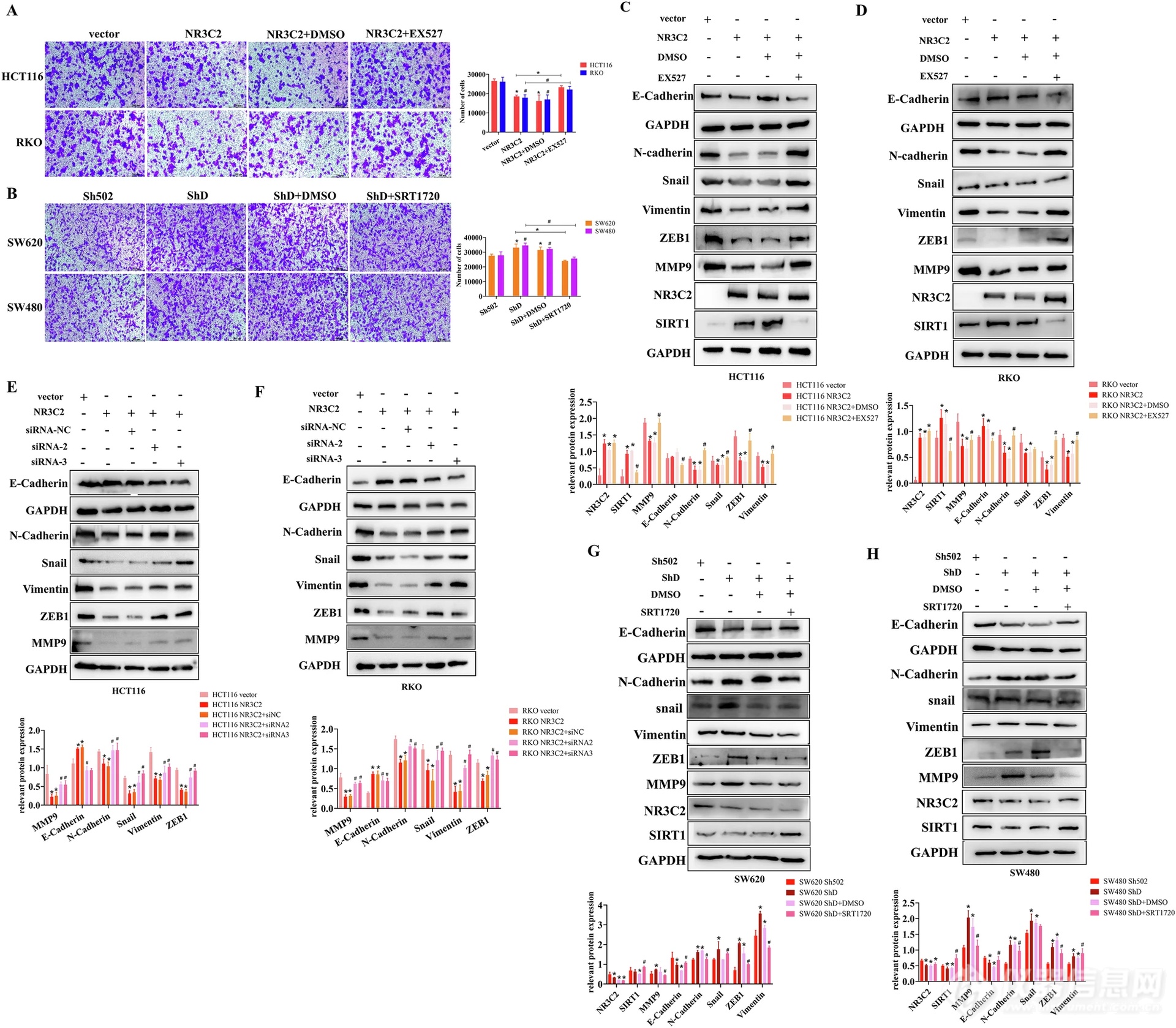
NR3C2在结直肠癌转移机制中的作用
《Cell Death & Disease》期刊
结直肠癌(CRC)是全球癌症相关死亡的主要原因之一,且其发病率在 50 岁以下人群中呈上升趋势。CRC 的早期检测困难,且容易出现转移,导致预后不良。尽管已知NR3C2(矿物皮质激素受体)在多种肿瘤中具有抑癌作用,但其在CRC转移中的作用及机制尚不清楚,NR3C2是否通过自噬调控EMT尚未研究。

近期在《Cell Death & Disease》刊登的一项研究,探讨了 NR3C2-SIRT1 信号轴在结直肠癌(CRC)转移机制中的作用。研究人员通过生物信息学分析、IHC、Western blot 和 qRT-PCR 等方法发现,NR3C2 在 CRC 组织中的表达低于邻近非癌组织,且与N分期呈负相关。NR3C2 过表达/敲低可显著抑制/促进 CRC 细胞的迁移和侵袭,同时抑制/促进 EMT 过程。
|
图3:NR3C2-SIRT1轴调控结直肠癌细胞上皮间质转化 |
图5:NR3C2-SIRT1轴调控结直肠癌细胞的自噬。 |
图6:NR3C2-SIRT1轴抑制肺转移的体内作用。 |
Western blot 在该研究中被广泛用于检测蛋白表达水平,验证 NR3C2-SIRT1 信号轴在 CRC 转移中的作用,为研究提供了重要的实验证据。研究中使用了Clinx勤翔ChemiScope 6200Touch对蛋白条带进行检测和灰度分析,帮助研究人员更准确地分析蛋白表达水平,验证实验结果。

该研究揭示了 NR3C2-SIRT1 信号轴在 CRC 转移机制中的作用,有助于进一步了解 CRC 的发病机制,为 CRC 的治疗提供了新的靶点。
DOI:10.1038/s41419-025-07575-3
参考文献
[1] Eshu Ruan, Shihua Li, Su Yang…,Mutant THAP11 causes cerebellar neurodegeneration and triggers TREM2-mediated microglial activation in miceJ Clin Invest. 2025;135(14):e178349.
[2] Yilong Yao, Chao Yan…,LncRNA-MEG3 Regulates Muscle Mass and Metabolic Homeostasis by Facilitating SUZ12 Liquid–Liquid Phase Separation, Advanced Science, Volume: 12, Issue: 23, First published: 26 April 2025, DOI: (10.1002/advs.202417715)
[3] Li, F., Wan, X., Li, Z. et al. The NR3C2-SIRT1 signaling axis promotes autophagy and inhibits epithelial mesenchymal transition in colorectal cancer. Cell Death Dis 16, 295 (2025).